
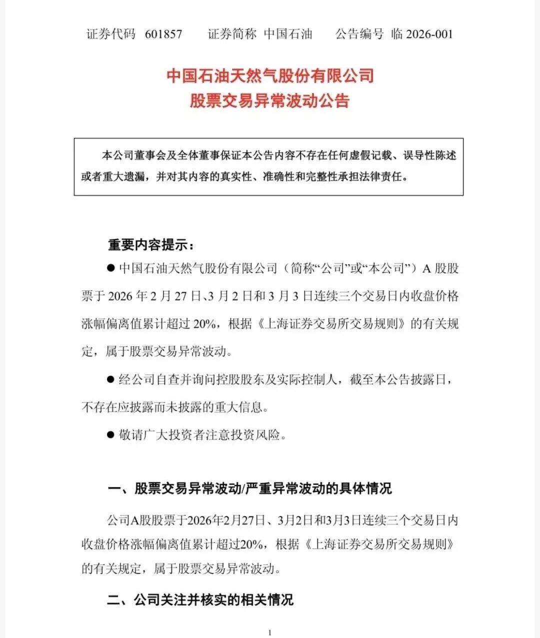
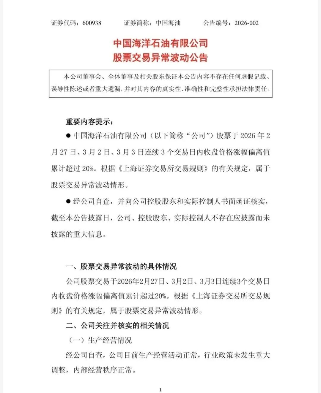
昨晚,中国石化、中国海油、中国石油接连发布股票交易异常波动公告,称公司股票于2月27日、3月2日、3月3日连续三个交易日内日收盘价格涨幅偏离值累计超过20%,属于股票交易异常波动情形。
经核实,公司生产经营情况正常,公司、控股股东及实控人均不存在应披露而未披露的重大事项。三家公司均表示,受地缘政治等因素影响,国际原油价格走势存在诸多不确定性,敬请广大投资者注意风险。
3月2日和3日,三家公司连续两个交易日股价均触及涨停板,这是A股历史上的首次。

3月4日早盘,“三桶油”集体大跌,盘中中国石化、中国海油一度触及跌停,截至收盘,中国石化跌超5.37%,中国海油下跌1.29%,中国石油上涨0.68%。
港股油气板块也全线退潮。百勤油服(HK02178)一度跌超40%,截至收盘,百勤油服(02178)跌33.2%,报0.167港元;大众公用(01635)跌21.6%,报3.92港元;中远海发(02866)跌13.82%,报1.31港元;山东墨龙(00568)跌12.89%,报10.27港元。

经核实,公司生产经营情况正常,公司、控股股东及实控人均不存在应披露而未披露的重大事项。三家公司均表示,受地缘政治等因素影响,国际原油价格走势存在诸多不确定性,敬请广大投资者注意风险。
海量资讯、精准解读,尽在新浪财经APP
天载配资-天载配资官网-正规配资炒股平台-上海配资公司提示:文章来自网络,不代表本站观点。